e-Commerce PPC Management
that Grows Revenue
The Advantages of Using eCommerce PPC Management Services
5 Reasons to Use eCommerce PPC Management Services
Increased Revenue
Better ROI
Save Time
PPC Expertise
Scalability
Discover The Possibilities of Google Ads for eCommerce
Google Search Ads
Google Shopping Ads
Pay-Per-Click Ads Management from a Leading eCommerce PPC Marketing Agency
Advanced Customer Journey Tracking Systems
Dedicated Personal Account
Management
Google Ads That Drive Conversions
Remarketing Campaigns
Display Ads
Shopping Feed Optimization
You Own The Google Ads Account
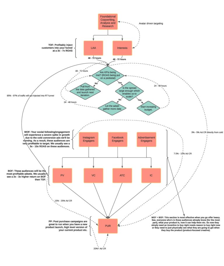
Our 3-Step eCommerce PPC Management Process
Analysis, Research, and Copywriting (ARC)
Iteration blueprint
Quantum Growth Machine
2X YOY Revenue Growth
$3.3k to $20k/mo Revenue Growth in 3 Months
4X Return on Adspend in 28 Days
Stay on The Leading Edge of eCommerce PPC Advertising
Who is this for?
Title
